.jpg)

ÊóÄêÀ´ÁÙ£¬£¬£¬£¬£¬£¬ÐÂÐ͹Ú×´²¡¶¾ÎÞÇéÏ®»÷Î人£¬£¬£¬£¬£¬£¬²¢ÅÊÉÏ´ºÔ˵ÄÕâÌË“Áгµ”£¬£¬£¬£¬£¬£¬Ñ¸ËÙÏòÌìϸ÷µØÉìÕÅ£¬£¬£¬£¬£¬£¬Ò»³¡Ã»ÓÐÏõÑ̵ÄÕ½Õù¾Í´ËÀ¿ª¡£¡£¡£¡£¡£¡£¡£
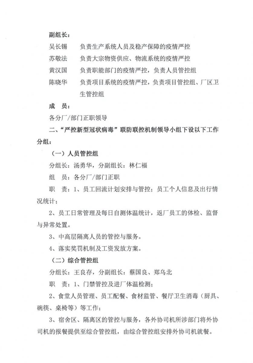
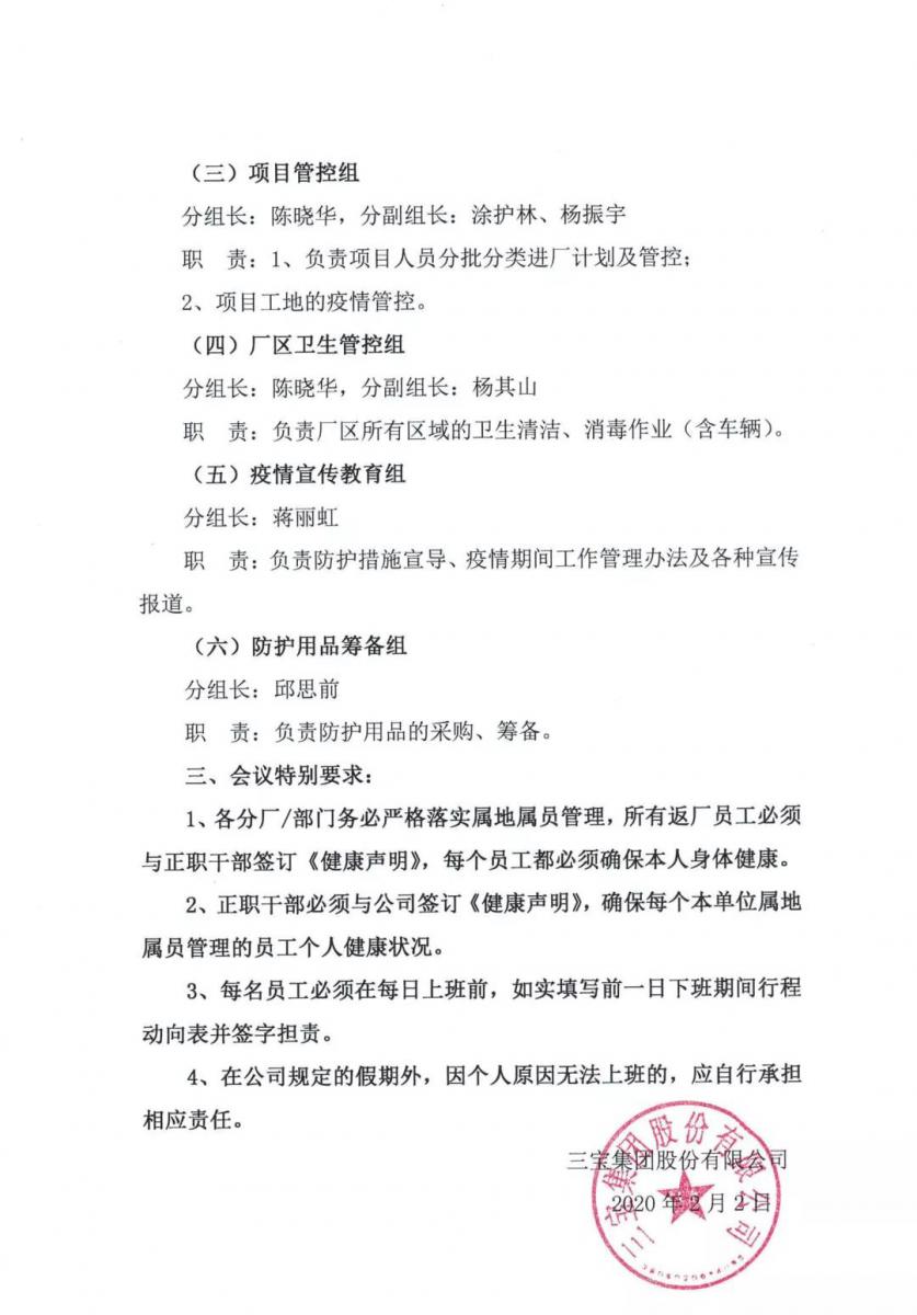
¶à´ë²¢¾Ù£¬£¬£¬£¬£¬£¬ÃñÆóµÄÔðÈμÌÐø
ÒßÇé¾ÍÊÇÏÂÁ£¬£¬£¬£¬£¬·À¿Ø¾ÍÊÇÔðÈΡ£¡£¡£¡£¡£¡£¡£AGÕæÈË×ܲ¿¼¯ÍÅÓÐÏÞ¹«Ë¾|Ê×Ò³¼¯ÍÅÖÜÈ«¹á³¹Ï°½üƽ×ÜÊé¼ÇµÄÖ÷Ҫָʾ£¬£¬£¬£¬£¬£¬Ê±¿ÌÇмǽ«ÈËÃñȺÖÚµÄÉúÃüÇå¾²ºÍÉíÌ念½¡·ÅÔÚµÚһλµÄÒªÇ󣬣¬£¬£¬£¬£¬Ò»·½ÃæÏòÕÄÖÝÊÐܼ³ÇÇøÎÀ½¡Î¯¾èÔù30ÍòÔªÓÃÓÚ¹ºÖÃÒ½ÁÆ·À»¤ÓÃÆ·£¬£¬£¬£¬£¬£¬ÖúÁ¦ÕÄÖÝÊдòÓ®ÒßÇé·À¿Ø×è»÷Õ½£¬£¬£¬£¬£¬£¬ÁíÒ»·½ÃæÆð¾¢½ÓÄÉ“1234”ÊÂÇé·¨£¬£¬£¬£¬£¬£¬½ôÆÈ·À¿ØÒßÇ飬£¬£¬£¬£¬£¬ÊØ»¤AGÕæÈË×ܲ¿¼¯ÍÅÓÐÏÞ¹«Ë¾|Ê×Ò³¾»ÍÁ¡£¡£¡£¡£¡£¡£¡£½¨Éè1·Ýµµ°¸¡£¡£¡£¡£¡£¡£¡£Óɸ÷²¿·Ö½¨Éèÿ¸ö·Å¼Ù·µÏçÖ°¹¤µÄµµ°¸£¬£¬£¬£¬£¬£¬ÄÚÈݰüÀ¨ËùÔڵء¢Íâ³öÇéÐΡ¢½Ó´¥ÇéÐΡ¢ÉíÌå״̬£¬£¬£¬£¬£¬£¬ÖðÈÕʵʱ¸üУ¬£¬£¬£¬£¬£¬È·±£Ôç·¢Ã÷£¬£¬£¬£¬£¬£¬Ôç¸ôÀë¡£¡£¡£¡£¡£¡£¡£½¨Éè2¸ö»úÖÆ¡£¡£¡£¡£¡£¡£¡£Ñ¸ËÙÕÙ¿ªÑÏ¿ØÐÂÐ͹Ú×´²¡¶¾ÊÂÇé½ôÆÈ¾Û»á£¬£¬£¬£¬£¬£¬½¨ÉèÒßÇéÁª·ÀÁª¿Ø»úÖÆÏòµ¼Ð¡×飬£¬£¬£¬£¬£¬Óɼ¯ÍŶʳ¤Íõ¹âÎĵ£µ±×鳤£¬£¬£¬£¬£¬£¬ÏÂÉèÁù¸öÊÂÇéС×飬£¬£¬£¬£¬£¬»®·ÖÊÇÖ°Ô±¹Ü¿Ø×é¡¢×ۺϹܿØ×é¡¢ÏîÄ¿¹Ü¿Ø×é¡¢³§ÇøÎÀÉú¹Ü¿Ø×é¡¢ÒßÇéÐû²¼µÀÓý×é¡¢·À»¤ÓÃÆ·×¼±¸×飬£¬£¬£¬£¬£¬°ü¹ÜÒßÇé·À¿ØÖÜÈ«ÁýÕÖ£»£»£»£»£»£»£»²¢ÉèÁ¢¾Ù±¨ÁªÏµµç»°£¬£¬£¬£¬£¬£¬ÎüÊÕÖ°¹¤ÈºÖÚ¶ÔÒßÇé·À¿ØÊÂÇéµÄ¾Ù±¨¡¢Í¶ËߺÍÒâ¼û½¨Ò飬£¬£¬£¬£¬£¬Æð¾¢Ðµ÷½âÀí£»£»£»£»£»£»£»×÷·Ï3Ïî¾öÒé¡£¡£¡£¡£¡£¡£¡£×÷·Ï¼¯ÍÅ600×ÀÄêÒ¹·¹ÍýÏ룬£¬£¬£¬£¬£¬×èÖ¹ÒòÈËȺȺ¼¯µ¼ÖÂÒßÇéÀ©É¢£»£»£»£»£»£»£»×÷·ÏÖи߲ãÏòµ¼¼ÙÆÚ£¬£¬£¬£¬£¬£¬ÒªÇó¸÷Ïòµ¼¸É²¿¼á¶¨Õ¾ÔÚ·À¿ØÒßÇéµÚÒ»Ïߣ»£»£»£»£»£»£»×÷·ÏʳÌÃȺ¼¯Óòͣ¬£¬£¬£¬£¬£¬ÊµÑé¸÷²¿·Öͳһ±¨²Í¡¢¸÷Ö°Ô±µ¥¶ÀÓò͡£¡£¡£¡£¡£¡£¡£Âäʵ4ÏîÐж¯¡£¡£¡£¡£¡£¡£¡£²É¹º3ÍòÖ»¿ÚÕÖÅä·¢ÔÚ¸ÚÖ°¹¤£¬£¬£¬£¬£¬£¬Å䱸55°ÑºìÍâ²âÎÂǹ¼ì²âÊÕÖ§³§Ö°¹¤Î¶ȣ¬£¬£¬£¬£¬£¬Ï·¢Ö¹«Ë¾È«ÌåÖ°¹¤¼°¾ìÊôÃǵĵÚÒ»·âÐÅ¡¢µÚ¶þ·âÐÅÐû´«·ÀÒß֪ʶ£»£»£»£»£»£»£»Æ¾Ö¤ÒßÇéˮƽ¶Ô·µÏçÔ±¹¤ÊµÑé“·ÖÅú·Öµã»Ø³§”£¬£¬£¬£¬£¬£¬ÒßÇéÑÏÖØµÄÔݲ»»Ø³§£»£»£»£»£»£»£»ÔÚ¼¯ÍÅÄÚ²¿×¨ÃŴÌå¼ì³¡ºÏ£¬£¬£¬£¬£¬£¬²¢Ô¼ÇëÑö¶÷Ò½ÔºÒ½»¤Ö°Ô±Èë˾Ìå¼ì£¬£¬£¬£¬£¬£¬ÏÖÔÚÒÑ¿ªÕ¹ÖÁµÚ5Ì죬£¬£¬£¬£¬£¬¼ÓÈëÌå¼ìÖ°¹¤Êý¿¿½ü800ÓàÈË£»£»£»£»£»£»£»ÏȺóÌÚ³öÁË·áɽ¹«Ô¢2#Â¥¡¢3#Â¥¡¢¶«ÃÅС¥ÒÔ¼°¶ÔÍâ³Ð×âÁ˾ýÌ©±ö¹Ý×÷ΪÍâÀ´·µ¹¤Ö°Ô±¸ôÀëÇø£¬£¬£¬£¬£¬£¬¸ôÀëÇø¿ÉÈÝÄÉ200ÓàÈË£¬£¬£¬£¬£¬£¬ÏÖÔÚÒѰ²¶Ù50ÓàÈË£¬£¬£¬£¬£¬£¬ÆäÖÐ7ÃûÖ°¹¤¼°¾ìÊôÈÕǰÆÚÂú¿µ½¡³ö¹Ø¡£¡£¡£¡£¡£¡£¡£



Ò»ÂíÁìÏÈ£¬£¬£¬£¬£¬£¬µ³Ô±µÄ³õÐÄʹÃü
ÃæÁÙÒßÇ飬£¬£¬£¬£¬£¬AGÕæÈË×ܲ¿¼¯ÍÅÓÐÏÞ¹«Ë¾|Ê×Ò³¼¯Íŵĵ³Ô±ÃǸüÊÇ×Ô¸æ·ÜÓ£¬£¬£¬£¬£¬£¬³å·æÔÚǰ£¬£¬£¬£¬£¬£¬Èõ³ÆìÔÚ¿¹ÒßÒ»Ïߏߏ߯®Ñï¡£¡£¡£¡£¡£¡£¡£
µ³Î¯¸±Êé¼Ç¡¢°ÌØÊâ¿Ë¾Àí³ÂÏþ»ª
“ºÃµÄ£¬£¬£¬£¬£¬£¬Õâ¼þÊÂÇéÎÒÀ´Ïàͬе÷£¡”ÕâÊÇ´ÓAGÕæÈË×ܲ¿¼¯ÍÅÓÐÏÞ¹«Ë¾|Ê×Ò³¼¯ÍÅÄê²ú80Íò¶Ö¸ßÇ¿¶ÈÓŰô/ÏßÏîÄ¿¹¤µØ´«À´µÄï¬ïÏÓÐÁ¦µÄÉùÒô£¬£¬£¬£¬£¬£¬ÈÏÕæÊ©¹¤ÏîÄ¿Çå¾²µÄ³ÂÏþ»ª´ËʱÕýÓëÍâÐÊ©¹¤Ö°Ô±ËµÃ÷Éú²úÇøÓòºÍÊ©¹¤ÇøÓòÀë¸ôµÄÖ÷ÒªÐÔ£¬£¬£¬£¬£¬£¬²¢ÒªÇóÍâмÝʻԱ¾Í³µ¸ôÀ룬£¬£¬£¬£¬£¬ïÔÌ×ß¶¯¡£¡£¡£¡£¡£¡£¡£ÕâÊÇÒ»¸öÈýÊ®¶àÄêµ³ÁäµÄÍËÒÛÎäÊ¿£¬£¬£¬£¬£¬£¬ÔÚÕâ¸öÒßÇé·À¿ØµÄºÜÊÇʱÆÚ£¬£¬£¬£¬£¬£¬ËûÈÕÒ¹¼áÊØ¸Ú룬£¬£¬£¬£¬£¬´Ó24ÈÕ£¨ÄêÈýÊ®£©Æð£¬£¬£¬£¬£¬£¬ËûÌìÌì²»µ½6µã¾ÍµÖ´ï¹«Ë¾£¬£¬£¬£¬£¬£¬×߱鼸¸ö¹¤µØÏîÄ¿ÏÖ³¡µÄ¸÷¸ö½ÇÂ䣬£¬£¬£¬£¬£¬Ò»Ö±Ã¦Âµµ½ÆÆÏþ1µã¶à²Å»ØËÞÉáÐÝÏ¢£¬£¬£¬£¬£¬£¬ÓöÊ´Ӳ»±ÜÄѲ»ÍËËõ£¬£¬£¬£¬£¬£¬µ±ÔðÈÎÂäµ½×Ô¼º¼çÉϵÄʱ¼ä£¬£¬£¬£¬£¬£¬Ëû×ÜÊÇÓÂÓÚ¼ÌÐø¡¢ÓÂÍùֱǰ¡£¡£¡£¡£¡£¡£¡£

ÔÚÒßÇé·À¿ØÐÂÎųöÀ´ºó£¬£¬£¬£¬£¬£¬ËûµÚһʱ¼äÌáÒé×÷·ÏÔ¶¨ÓÚ2020Äê1ÔÂ24ÈÕÍíµÄ¼¯ÍÅ6000ÓàÃûÔ±¹¤¼°¾ìÊôµÄÄêÒ¹·¹£¬£¬£¬£¬£¬£¬×èÖ¹ÒòÈËȺ÷缯ʹÒßÇéÀ©É¢¡£¡£¡£¡£¡£¡£¡£ËûµÚһʱ¼äÌá³öÖþÆð“Áª·ÀÁª¿Ø”µÄ·ÀµØ£¬£¬£¬£¬£¬£¬×ñÕÕÊôµØÖÎÀíÔÔòÑÏ¿ØÊôÔ±ÖÎÀí£¬£¬£¬£¬£¬£¬×öºÃÒßÇé¼à¿Ø¡¢ÅŲ顢Ԥ¾¯µÈÊÂÇé¡£¡£¡£¡£¡£¡£¡£ËûµÚһʱ¼äÌá³ö¹«Ë¾Ê©¹¤ÇøÓòÓëÉú²úÇøÓòÀë¸ô£¬£¬£¬£¬£¬£¬Éú²úÇøÓòÓëסËÞÇøÓòÀë¸ô£¬£¬£¬£¬£¬£¬´Ó¼¸¸öÖ÷Òª¹Ø¿¨È¥ÑÏ·À£¬£¬£¬£¬£¬£¬¿ØÖÆÍâÀ´Ö°Ô±ÊÕÖ§¡£¡£¡£¡£¡£¡£¡£

ÔÚ¶Ô´ÓÎ人»ØË¾µÄÍâÐÊ©¹¤Ö°Ô±ÅŲéʱ£¬£¬£¬£¬£¬£¬·¢Ã÷8ÃûÖ°Ô±´ÓÎ人»ØÀ´£¬£¬£¬£¬£¬£¬³ÂÏþ»ªÑ¸ËÙ°²ÅÅËÞÉá¾ÙÐиôÀëÊӲ죬£¬£¬£¬£¬£¬½¨Éè“Ò»ÈËÒ»µµ”£¬£¬£¬£¬£¬£¬µÚһʱ¼äÕÆÎÕÆä¿µ½¡×´Ì¬£¬£¬£¬£¬£¬£¬Ïêϸ¼Í¼СÎÒ˽¼ÒÐÅÏ¢¡¢·µÏçºóµÄÐж¯¹ì¼£¡¢ÌìÌìÁ½´ÎµÄÌåÎÂÇéÐμ°Ç×ÃܽӴ¥Ö°Ô±Ãûµ¥£¬£¬£¬£¬£¬£¬ÃþÇåµ×Êý¡¢×öʵ×öϸ¡£¡£¡£¡£¡£¡£¡£µ±Îʵ½ÓÃʲô²½·¥¾ÙÐÐÒßÇé·À¿ØÊ±£¬£¬£¬£¬£¬£¬ËûÑÔ¼òÒâêàµÄ˵“ÓÃÔÛÃǵÄÇå¾²Éú²úÍ·ÄÔ·À¿ØÒßÇ飬£¬£¬£¬£¬£¬Í¨¹ý“·À»¤AGÕæÈË×ܲ¿¼¯ÍÅÓÐÏÞ¹«Ë¾|Ê×Ò³¡¢ËIJ»Î£ÏÕ¡¢Èý¼¶·À»¤½ÌÓý¡¢¶Å¾øÈýÎ¥¡¢ËIJ»·Å¹ý¡¢Îå²é¡¢·ÀÒß6SÖÎÀ픵ÄÇå¾²ÖÎÀíģʽ£¬£¬£¬£¬£¬£¬Ìá¸ß·À¿Ø²½·¥Ö´ÐÐÁ¦£¬£¬£¬£¬£¬£¬ÎÅÁî¶ø¶¯£¬£¬£¬£¬£¬£¬²»ÈÃÒßÇéÑý¹ÖÒþ²Ø¡£¡£¡£¡£¡£¡£¡£
ÓÃÔÛÃǵÄÇå¾²Éú²úÍ·ÄÔ·À¿ØÒßÇé
·À»¤AGÕæÈË×ܲ¿¼¯ÍÅÓÐÏÞ¹«Ë¾|Ê×Ò³£º¿ÚÕÖ »¤Ä¿¾µ Ïû¶¾¼Á
·ÀÒßÈýÒªËØ£ºÍ¸·ç Ï´ÊÖ Ïû¶¾
Èý¼¶½ÌÓý£º¼ÒÍ¥·ÀÒß½ÌÓý ÉçÇø·ÀÒß½ÌÓý ËùÔÚµ¥Î»·ÀÒß½ÌÓý
¶Å¾øÈýÎ¥£ºÎ¥¹æÊÕÖ§ÈËÃܳ¡ºÏ Î¥¹æÊÕÖ§ÖØµãÒßÇø Î¥·´ËùÔڵطÀÒßÒªÇó
ËIJ»Î£ÏÕ£º²»Ñ¬È¾×Ô¼º²»Ñ¬È¾±ðÈË ²»±»±ðÈËѬȾ ²»¿´×űðÈ˱»Ñ¬È¾
ËIJ»·Å¹ý£º
ѬȾԴ²»²éÇå²»·Å¹ý£»£»£»£»£»£»£»
Éç»á¹«ÖÚ²»ÊܽÌÓý²»·Å¹ý£»£»£»£»£»£»£»
·ÀÒß²½·¥Î´½ÓÄɲ»·Å¹ý£»£»£»£»£»£»£»
Ïà¹ØÔðÈÎְԱδÊÜ×·¾¿²»·Å¹ý¡£¡£¡£¡£¡£¡£¡£
ËIJ»Á½Ö±£º²»¾Û»á ²»´®ÃÅ ²»ÎÕÊÖ ²»Ôú¶Ñ Ö±½Ó¾Ó¼Ò¸ôÀë Ö±½Ó¸öÌå·À»¤
Îå²é£º
²éÍ·ÄÔ£¨ÒâʶÊÇ·ñµ½Î»£©
²éÌåΣ¨ÊÇ·ñÓÐÖ¢×´£©
²é·À»¤£¨ÊÇ·ñ´÷¿ÚÕÖ£©
²éÐÐ×Ù£¨ÊÇ·ñÓÐÒßÇø½Ó´¥Ê·£©
²éÔðÈΣ¨·ÀÒßÒªÇóÊÇ·ñÂäʵ£©
·ÀÒß6SÖÎÀí£º
ÕûÀí(Seiri)-ÕûÀíÇéÐ÷£¬£¬£¬£¬£¬£¬ÖØÊÓµ«²»¿Ö»Å
ÕûÀí(Seiton)-¹Ü¿Ø²½·¥ÒªÇ¿»¯
Çåɨ(Seiso)-¼á³ÖÇéÐÎÎÀÉú
Çå½à(Seikeetsu)-×¢ÖØÐ¡ÎÒ˽¼ÒÎÀÉú
ËØÑø(Shit-suke)-Ìá¸ß¹«ÖÚÌá·ÀÒâʶ
Çå¾²£¨Safety£©-ƽ°²¿µ½¡¶È¹ýÒßÇé
Á¶Ìú³§³§³¤¡¢µ³Ô±ÅËÓÂ
46ËêµÄÅËÓÂÊÇAGÕæÈË×ܲ¿¼¯ÍÅÓÐÏÞ¹«Ë¾|Ê×Ò³Á¶Ìú³§2#¸ß¯µ³Ô±Ê÷Ä£Éú²úÏߵij§³¤£¬£¬£¬£¬£¬£¬×÷ΪһÃûÓÐ×Å20¶àÄêµ³ÁäµÄÀϵ³Ô±£¬£¬£¬£¬£¬£¬ËûʼÖÕ½«Ö°¹¤µÄÇå¾²ºÍÆóÒµµÄÉú³¤×÷ΪͷµÈ´óÊ¡£¡£¡£¡£¡£¡£¡£ÒßÇéÀ´ÊÆÐÚÐÚ£¬£¬£¬£¬£¬£¬½ñÄêÅËÓÂҲûÓлؼҹýÄ꣬£¬£¬£¬£¬£¬ËãÆðÀ´ËûÒѾ5ÄêûÓлؼҹýÄêÁË¡£¡£¡£¡£¡£¡£¡£“Éú²úÊÇ24СʱÕûÄêÒ»Ö±µÄ£¬£¬£¬£¬£¬£¬Ö°¹¤µÄÉúÃü¿µ½¡Ò²ÊÇÒ»¿ÌÒ»µã²»¿ÉºöÂԵ쬣¬£¬£¬£¬£¬ÕâÖÖÒªº¦Ê±¿Ì£¬£¬£¬£¬£¬£¬ÎÒÃǵ³Ô±²»³åÉÏȥ˳åÉÏÈ¥” ÅËÓºÜÊÇÑÏËàµØËµµÀ¡£¡£¡£¡£¡£¡£¡£

ÏàʶÅËÓµÄÈ˶¼ÖªµÀ£¬£¬£¬£¬£¬£¬ËûÊÇÒ»¸ö¶ÔÊÂÇéºÜÊÇÈÏÕæ²»¹¶µÄ“ÌúÃæ°ü¹«”¡£¡£¡£¡£¡£¡£¡£ÒßÇé·À¿ØÊ±ÆÚ£¬£¬£¬£¬£¬£¬ÅËÓÂÑÏ¿áÂäʵÊôµØÊôÔ±ÖÎÀíÔÔò£¬£¬£¬£¬£¬£¬ÌìÌìÒ»Éϰà¾Íµ½Á¶Ìú³§µÄ¸÷¸ö¸ÚλѲ²é£¬£¬£¬£¬£¬£¬°ü¹Üÿ¸öÔ±¹¤ÔÚ¸ÚÔÚÖ°¡£¡£¡£¡£¡£¡£¡£ÎªÁËÈø÷ÈË×Ô¾õÅå´ø¿ÚÕÖ£¬£¬£¬£¬£¬£¬Ëû»¹Öƶ©ÁËÒ»¸öÖÆ¶È£¬£¬£¬£¬£¬£¬¹ØÓÚûÓд÷¿ÚÕֵ쬣¬£¬£¬£¬£¬²é´¦Ò»Àý£¬£¬£¬£¬£¬£¬´¦·ÖÒ»Àý¡£¡£¡£¡£¡£¡£¡£Ò»¸ö²»´÷£¬£¬£¬£¬£¬£¬·£¿£¿£¿£¿£¿£¿£¿£¿î500¡£¡£¡£¡£¡£¡£¡£ÕâÏÂ×ÓÈ«³§¶¼Ðû¹áµ½Î»ÁË£¬£¬£¬£¬£¬£¬Åå´ø¿ÚÕÖÔÚÕû¸öÁ¶Ìú³§ÎµÈ»³É·ç¡£¡£¡£¡£¡£¡£¡£

ÒßÇéÔÚÄÇÀ£¬£¬£¬£¬£¬µ³Ô±¾ÍÕ½¶·ÔÚÄÇÀï¡£¡£¡£¡£¡£¡£¡£ÎªÁ˰ü¹ÜÁ¶Ìú³§2#¸ß¯ÇéÐÎÇå¾²ÎÀÉú£¬£¬£¬£¬£¬£¬ÅËÓ³ýÁËÔ¼ÇëÍâÀ´×¨ÒµÈËÊ¿¾ÙÐдóÃæ»ýÏûɱµÄͬʱ£¬£¬£¬£¬£¬£¬Ò²×éÖ¯Ìúǰµ³Ö§²¿µÄµ³Ô±Ö°¹¤ÖðÈÕ¶ÔÎÀÉúËÀ½Ç¡¢Ö°Ô±½Ó´¥ÆµÈÔÇøÓò¾ÙÐÐÖØ¸´Ïû¶¾£¬£¬£¬£¬£¬£¬°ü¹Ü²¡¶¾ÎÞ´¦Òþ²Ø¡£¡£¡£¡£¡£¡£¡£
ºã¾ÃºÍÅËÓÂÔÚÒ»ÆðÊÂÇéµÄÈ˶¼ÖªµÀ£¬£¬£¬£¬£¬£¬ËûÒ²ÊÇÒ»¸ö¶ÔÔ±¹¤²»Ê§¾ì×¢µÄ“ÌåÌù¼Ò³¤”¡£¡£¡£¡£¡£¡£¡£ÒßÇ鱨µÀÒԺ󣬣¬£¬£¬£¬£¬ÅËÓÂѸËÙ×éÖ¯Ãþ²éÁ¶Ìú³§2#¸ß¯·µÏçÔ±¹¤ÇéÐΣ¬£¬£¬£¬£¬£¬²¢Æ¾Ö¤ËùÊôµØÒßÇéÇéÐηÖÅú°²ÅÅËûÃǻس§Ìå¼ì¸ôÀë¡£¡£¡£¡£¡£¡£¡£Á¶Ìú³§ÓÐ14¸öÔ±¹¤¼°¾ìÊôÐèÒª¸ôÀë¡£¡£¡£¡£¡£¡£¡£ÒßÇéµÄÑÏÖØºÍ¸ôÀëµÄ¹ÂÔÖ»öÃâÈÃÈ˿־åη¾å£¬£¬£¬£¬£¬£¬Å˳§Ôڵ绰ÖÐÃãÀøËûÃǼá³ÖÀä¾²£¬£¬£¬£¬£¬£¬Æð¾¢ÀÖ¹Û¡£¡£¡£¡£¡£¡£¡£³ýÁ˸ôÀëÆÚµÄÔ±¹¤£¬£¬£¬£¬£¬£¬¹ØÓÚÔÚ¸ÚµÄÔ±¹¤£¬£¬£¬£¬£¬£¬ÅËÓÂÒ²ÊÇʱ¿Ì¹Ø×¢£¬£¬£¬£¬£¬£¬“ÄãÃÇÏÂÁË°à»ØÈ¥ÍòÍò²»ÒªÈ¥´®ÃÅ£¬£¬£¬£¬£¬£¬Ã¿¸ô¼¸¸öСʱ¾ÍÒªÔÚÍâÃæ·Ö³§ÈºÀï»ã±¨Ò»Ï¶¯Ì¬£¬£¬£¬£¬£¬£¬ÈôÊÇÓÐʲôÄÑÌâºÍÐèÒª£¬£¬£¬£¬£¬£¬ÎÒÃÇ·Ö³§×éÖ¯ÈËרÃÅÈ¥°²ÅÅ¡£¡£¡£¡£¡£¡£¡£”ÓиöÔ±¹¤¼ÒÀïÒѾûÓдóÃ×ÁË£¬£¬£¬£¬£¬£¬Ò²Ç·Ê¢Òâ˼˵£¬£¬£¬£¬£¬£¬ÅËÓÂÏàʶµ½ÇéÐκ󣬣¬£¬£¬£¬£¬Á¬Ã¦°²ÅÅÈ˲ɹº²¢ÇÒË͵½Ëû¼ÒÃſڡ£¡£¡£¡£¡£¡£¡£ÕýÊÇÕâЩ´º·ç»¯Óê°ãµÄ¾ì×¢£¬£¬£¬£¬£¬£¬ÈÃÁ¶Ìú³§µÄÈ«ÌåÖ°¹¤ËùÓÐÐж¯ÆðÀ´£¬£¬£¬£¬£¬£¬Ò»Æð¼ÓÈëµ½ÁË¿¹»÷ÒßÇéµÄÐж¯ÖС£¡£¡£¡£¡£¡£¡£“һСÎÒ˽¼ÒµÄʵÁ¦ÊÇÓÐÏ޵쬣¬£¬£¬£¬£¬ÎÒÊÇÒ»¸öµ³Ô±£¬£¬£¬£¬£¬£¬Ò²ÊÇÒ»¸öÏòµ¼£¬£¬£¬£¬£¬£¬ÎÒҪʩչºÃÊ÷Ä£¿¯Ðж¯Ó㬣¬£¬£¬£¬£¬ÖÚÖ¾³É³Ç¡¢Áª·ÀÁª¿Ø£¬£¬£¬£¬£¬£¬ÄÇô²¡¶¾É±¾øÕ½¾Í±ØÊ¤”ÅËÓÂ×ÔºÀµØËµµÀ¡£¡£¡£¡£¡£¡£¡£
×ÛºÏÖÎÀí²¿µ³Ô±¡¢±£°²»ÆÓÑÐË
´óÊÂÄÑʼû¼ÌÐø£¬£¬£¬£¬£¬£¬Î£ÏÕʱ¿ÌÏÔ±¾É«¡£¡£¡£¡£¡£¡£¡£ÔõÑù½¨ÉèÆ½°²AGÕæÈË×ܲ¿¼¯ÍÅÓÐÏÞ¹«Ë¾|Ê×Ò³Õ󵨣¬£¬£¬£¬£¬£¬ÔõÑùÈÃÔ±¹¤Ô¶À벡¶¾Ë𺦣¬£¬£¬£¬£¬£¬°²±£ÊÂÇé³ÉÁ˵ÚÒ»µÀ·ÀµØ£¬£¬£¬£¬£¬£¬Ò²ÊÇ×îÖ÷ÒªµÄÒ»µÀ·ÀµØ¡£¡£¡£¡£¡£¡£¡£»£»£»£»£»£»£»ÆÓÑÐË˵£º“ÎÒÊǵ³Ô±£¬£¬£¬£¬£¬£¬ÎÒÀ´¡£¡£¡£¡£¡£¡£¡£”ËûÓÃÐж¯Ö¤Êµ³õÐÄ£¬£¬£¬£¬£¬£¬ÓóõÐÄÚ¹ÊͼáÊØ¡£¡£¡£¡£¡£¡£¡£
´Ó´òÏì·À¿ØÒßÇé×è»÷Õ½µÄµÚһǹ×îÏÈ£¬£¬£¬£¬£¬£¬ËûÏòµ¼×Å×ÛºÏÖÎÀí²¿µÄ50ÓàÃû°²±£Ö°Ô±¹¤ÉèÁ¢Á½µÀ·ÀµØ¹²15¸ö¼à²âµãÖØÖØÉè·À£¬£¬£¬£¬£¬£¬ÐÞ½¨Èº·ÀȺ¿ØµÄÑÏÃÜ·ÀµØ£¬£¬£¬£¬£¬£¬Îª½¨ÉèÆ½°²AGÕæÈË×ܲ¿¼¯ÍÅÓÐÏÞ¹«Ë¾|Ê×Ò³ÕóµØÌṩÍçÇ¿µÄ°ü¹Ü¡£¡£¡£¡£¡£¡£¡£ÔÚËÞÉá¡¢³§ÇøÃſڡ¢Ê³ÌõÈÉèÁ¢Ìåμà²âµãÒѶÔÊÕÖ§Ô±¹¤¾ÙÐÐÉí·ÝºËʵ¡¢ÌåÎÂÕÉÁ¿11000Óà´Î£¬£¬£¬£¬£¬£¬È·±£Ô±¹¤ÉíÌå״̬ÎÞÒì³££»£»£»£»£»£»£»ÔÚµê×ÐÛ×Ê®×Ö·¿Ú¡¢ºìÂÃÏßÎïÁ÷¸Ú´¦ÉèÁ¢¼à²âµã£¬£¬£¬£¬£¬£¬ÒªÇó½ø³§ÎïÁ÷˾»ú±ØÐèÒ»ÈËÒ»³µ¡¢ºËʵÎïÁ÷ÐÅÏ¢²¢¶ÔÎïÁ÷˾»ú¾ÙÐÐÌåμì²â£¬£¬£¬£¬£¬£¬ÖÁ½ñÊÕÖ§ÎïÁ÷³µÁ¾2000ÓàÁ¾£¬£¬£¬£¬£¬£¬°ü¹ÜÎïÁ÷»·½Ú“ÁãÎó²î”¡£¡£¡£¡£¡£¡£¡£

¸ôÀëÒßÇ鵫²»¿É¸ôÀëÕæÇé¡£¡£¡£¡£¡£¡£¡£ËûÌìÌìÔÚ¸ôÀëÇøÄÚѲ²é¸ôÀëÖ°Ô±ÊÇ·ñÔÚ¸ôÀëÇøÄÚ£¬£¬£¬£¬£¬£¬¶ÔÓÐÇéÐ÷µÄ¸ôÀëÖ°Ô±¾ÙÐÐÊèµ¼²¢ÅäºÏËÞ¹ÜÖ°Ô±Ò»ÆðËͲÍ158ÈË·Ý¡£¡£¡£¡£¡£¡£¡£»£»£»£»£»£»£»ÆÓÑÐË×Ü»áÃãÀøËûÃÇ˵£º“ÎÒÃÇÊǰÙÄêAGÕæÈË×ܲ¿¼¯ÍÅÓÐÏÞ¹«Ë¾|Ê×Ò³ÃÎÖеÄ×·ÃÎÈË£¬£¬£¬£¬£¬£¬Ö»ÒªÎÒÃǼᶨÐÅÐÄ¡¢Ö¾Í¬µÀºÏ¡¢¿ÆÑ§·ÀÖξÍÒ»¶¨ÄÜ´òÓ®ÒßÇé·À¿Ø×è»÷Õ½¡£¡£¡£¡£¡£¡£¡£”ͨ³£Ò»µ½·¹µã¾ÍÊÇËû×îæµÄʱ¼ä£¬£¬£¬£¬£¬£¬Ëû»¹Òª¸øÂþÑÜÔÚ³§Çø¸÷¸ö½ÇÂäµÄ°²±£Ö°Ô±ËÍ·¹£¬£¬£¬£¬£¬£¬Ëû×Ü˵“Õ⼸Ìì½µÎÂÌìÆøÀ䣬£¬£¬£¬£¬£¬¸÷ÈËÄÇôÐÁÇÚ£¬£¬£¬£¬£¬£¬Ò»¶¨ÒªÈø÷È˳ÔÉÏÈÈÌÚÌڵķ¹²Ë¡£¡£¡£¡£¡£¡£¡£”Õâ¾ÍÊÇÒ»Ãû¹²²úµ³Ô±×î¼òÆÓ¡¢×îÕæÊµµÄÏë·¨£¬£¬£¬£¬£¬£¬ÒßÇé¿Ö²À£¬£¬£¬£¬£¬£¬µ«ÕæÇé¸üůÈËÐÄ¡£¡£¡£¡£¡£¡£¡£


“ÑÏ”×Ö²»¿ÉËÉ£¬£¬£¬£¬£¬£¬“·À”×Ö²»¿ÉÍü¡£¡£¡£¡£¡£¡£¡£´º½Ú·µ³ÌµÄá¯ÁëÆÚ¼´Î´À´ÁÙ£¬£¬£¬£¬£¬£¬ÈÃÎÒÃÇϸÃÜÍŽáÔÚµ³×éÖ¯µÄͳһֱµ¼Ï£¬£¬£¬£¬£¬£¬²»Íü³õÐÄ¡¢ÇмÇʹÃü£¬£¬£¬£¬£¬£¬ÍòÖÚÒ»ÐÄÖþÀεÖÓù²¡¶¾µÄ“·À»ðǽ”£¬£¬£¬£¬£¬£¬×¥Êµ·À¿Ø²½·¥£¬£¬£¬£¬£¬£¬Í¬ÐÄÐÁ¦º»Êµ¿¹»÷ÒßÇéµÄ“·ÀÀ˵̔£¬£¬£¬£¬£¬£¬´òÓ®·ÀÒß×è»÷Õ½¡£¡£¡£¡£¡£¡£¡£